《艾尔登法环》推图顺序全攻略,艾尔登法环最佳推图路线推荐 ...
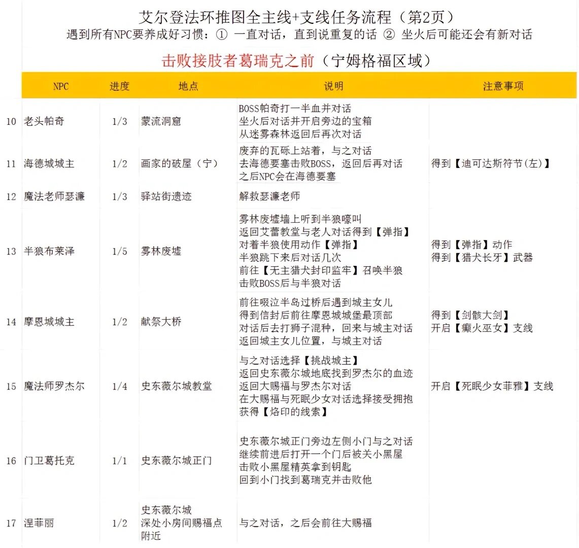
对于刚接触《艾尔登法环》的新手玩家来说,游戏的开放世界和复杂的地图结构可能会让人感到迷茫。尤其是在推图过程中,如何合理安排路线、避免浪费时间、高效刷材料,是每个玩家都关心的问题。今天就来分享一份详细的《艾尔登法环》推图顺序全攻略,帮助你找到最适合自己的路线。 推图前的准备:装备与技能搭配在正式进入推图阶段之前,确保你的角色已经具备一定的基础战斗力是关键。优先升级主武器和防具,尤其是能够应对多种敌人类型的装备。同时,根据你的战斗风格选择合适的魔法或咒术,比如喜欢近战可以搭配“雷电之刃”,远程玩家则可以选择“火焰箭”或“冰霜箭”。 不要忽视地图上的支线任务,这些任务不仅能提供大量经验,还可能解锁隐藏区域或强力道具,为后续推图打下坚实基础。 ![]() 推图路线推荐:从东到西,逐步推进第一阶段:盖利德平原与史东薇尔城建议玩家首先前往盖利德平原,这里是游戏初期最安全的区域之一,敌人强度适中,适合练级。随后进入史东薇尔城,这里不仅有丰富的资源,还能遇到一些关键NPC,如“梅琳娜”,她的加入将极大提升战斗效率。 第二阶段:宁姆格福与拉塔恩接下来可以挑战宁姆格福地区,这里的敌人种类多样,适合测试你的战斗技巧。完成宁姆格福后,前往拉塔恩,这里是通往更深层区域的关键节点,建议在此收集足够的材料,为后续战斗做好准备。 第三阶段:魔法学院与地下墓穴进入魔法学院后,玩家将面对更多高难度敌人,同时也能够获得强大的魔法装备。完成魔法学院后,可以探索地下墓穴,这里不仅是刷材料的好地方,还有许多隐藏剧情等待发现。 ![]() 高效推图小技巧在推图过程中,尽量沿着主要道路前进,避免无谓绕路。同时,注意观察地图上的标记,这些标记通常指向重要地点或隐藏区域。使用传送点时,记得提前存档,防止意外死亡导致进度丢失。 另外,合理利用游戏中的“灵马”功能,可以在不同区域之间快速移动,节省大量时间。最重要的是保持耐心,推图是一个循序渐进的过程,不要急于求成,享受游戏带来的乐趣才是最重要的。 ![]() 结语:找到属于你的推图节奏每个人的游戏风格和喜好都不同,因此推图路线也可以根据个人情况进行调整。希望这份攻略能为你提供参考,帮助你在《艾尔登法环》的世界中走得更远、更稳。记住,每一次挑战都是成长的机会,祝你在游戏中收获满满的成就感! 免责声明:本文来自网络,不代表游戏啦的观点和立场,侵权之处联系我们即时删除,谢谢关注。 |




